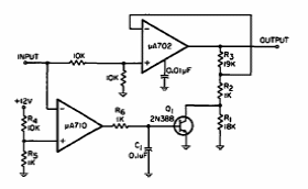
Este circuito foi encontrado numa EEE de 1966. Ele se destina à comutação automática da faixa de medidas de um multímetro. Os amplificadores operacionais são da época.

Este circuito foi encontrado numa EEE de 1966. Ele se destina à comutação automática da faixa de medidas de um multímetro. Os amplificadores operacionais são da época.
