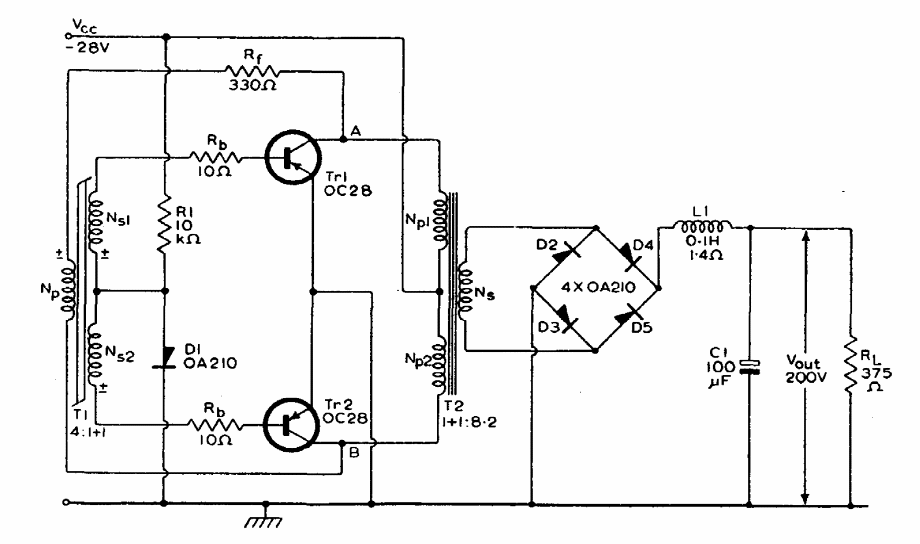
Encontramos este circuito no manual de transistores da Mullard de 1960. Não são dadas informações sobre os transformadores. Os transistores são tipos de germânio da época.

 


| Clique na imagem para ampliar |

 

 

 

NO YOUTUBE


NOSSO PODCAST