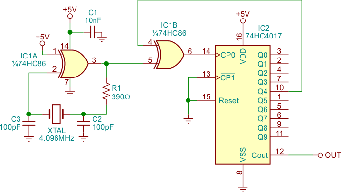
Este circuito para calibração de FI de 455 kHz usa um cristal de 4,096 MHz. O circuito pode ser alimentado por tensões de 5 a 9 V.

 


| Clique na imagem para ampliar |

 

 

 

NO YOUTUBE


NOSSO PODCAST