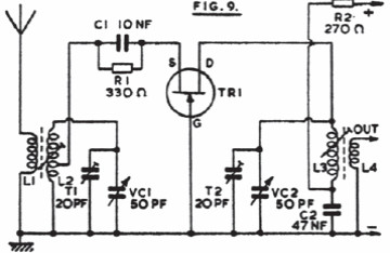
Este circuito de gate comum para a faixa de 13 a 30 MHz foi encontrado numa documentação inglesa antiga. Os transistores podem ser os BF245 ou MPF102.

Este circuito de gate comum para a faixa de 13 a 30 MHz foi encontrado numa documentação inglesa antiga. Os transistores podem ser os BF245 ou MPF102.
