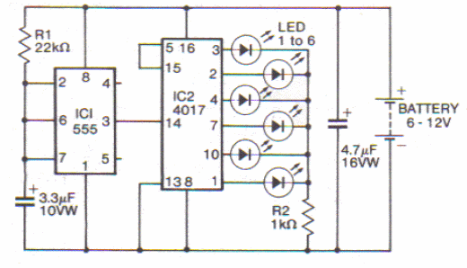
Esta é mais uma das muitas versões deste circuito que aparecem neste site. Obtivemos em uma documentação da Internet.

 


 

 

 

 

NO YOUTUBE


NOSSO PODCAST