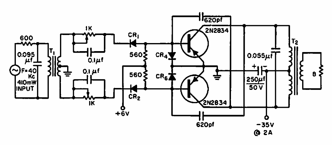
Este circuito para uma frequência de 40 kHz foi encontrado numa antiga Electronic Design. Não foram dados construtivos do transformador usado na saída.

 


| Clique na imagem para ampliar |

 

 

 

NO YOUTUBE


NOSSO PODCAST