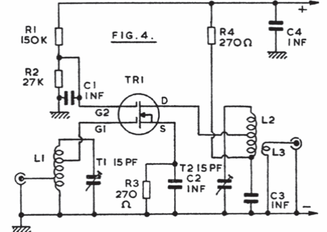
Encontrado numa documentação inglesa antiga este circuito se destina a amplificar sinais da faixa de radioamadores de 2 metros. Detalhes da bobina não são fornecidos.

Encontrado numa documentação inglesa antiga este circuito se destina a amplificar sinais da faixa de radioamadores de 2 metros. Detalhes da bobina não são fornecidos.
