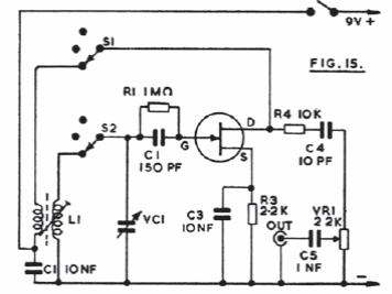
A faixa de sinais gerados depende da bobina L1. O circuito foi encontrado numa documentação inglesa antiga. O transistor pode ser qualquer JFET de uso geral.

A faixa de sinais gerados depende da bobina L1. O circuito foi encontrado numa documentação inglesa antiga. O transistor pode ser qualquer JFET de uso geral.
