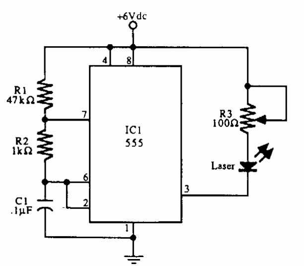
Este circuito pulsante foi encontrado em documentação dos anos 90. O circuito conta com um potenciômetro de fio para ajuste da intensidade dos pulsos.

Este circuito pulsante foi encontrado em documentação dos anos 90. O circuito conta com um potenciômetro de fio para ajuste da intensidade dos pulsos.
