Detector de falta de terra CIR17623S CB10093E (CIR20131)
Detalhes
Escrito por: Newton C. Braga
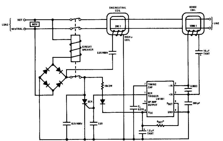
Este circuito para indicar falhas de aterramento foi encontrado numa documentação dos anos 80. Ele faz uso de transformadores de linha enrolados em núcleos de ferrite.