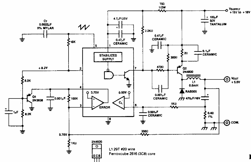
Encontrado em documentação dos anos 70, este regulador redutor utiliza circuito integrado e transistores da época.

 


| Clique na imagem para ampliar |

 

 

 

NO YOUTUBE


NOSSO PODCAST