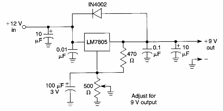
Na figura temos uma fonte de 9V usando um regulador 7805 de 5 V. O circuito é de uma documentação americana dos anos 90. O circuito tem entrada de 12V. A corrente máxima é de 1 A.

 


| Clique na imagem para ampliar |

 

 

NO YOUTUBE


NOSSO PODCAST