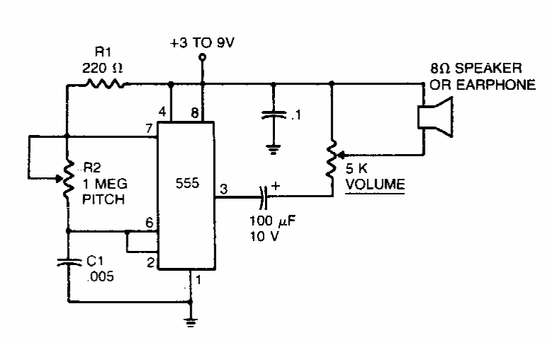
Encontramos este circuito gera sinais de 200 Hz a 62 kHz, podendo ser usado para repelir mosquitos muriçocas e pernilongos. O circuito pode ser alimentado desde 2 pilhas pequenas até bateria de 9 V.
Encontramos este circuito gera sinais de 200 Hz a 62 kHz, podendo ser usado para repelir mosquitos muriçocas e pernilongos. O circuito pode ser alimentado desde 2 pilhas pequenas até bateria de 9 V.