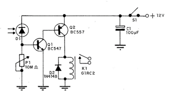
Com o primeiro projeto que apresentamos, um relé é acionado na presença de luz. Podemos usar como alarme de luz ou em outras aplicações que -exijam o acionamento por um bom foco de luz. Para aumentar a sensibilidade e diretividade, podemos colocar diante do fotodiodo uma lente convergente, de tal forma que o diodo fique em seu foco. Este recurso é muito comum nas aplicações com este tipo de componente.

 


 

 

 

 

NO YOUTUBE


NOSSO PODCAST