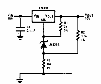
Encontrado em documentação dos anos 80, este circuito se aplica a outros reguladores de tensão de 3 terminais. A corrente máxima depende do regulador utilizado.

Encontrado em documentação dos anos 80, este circuito se aplica a outros reguladores de tensão de 3 terminais. A corrente máxima depende do regulador utilizado.
