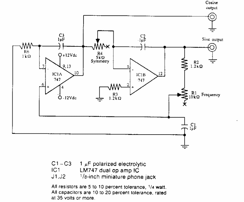
Encontrado numa publicação americana antiga, este circuito se destina a experimentos com áudio. Os componentes usados são comuns ainda hoje.