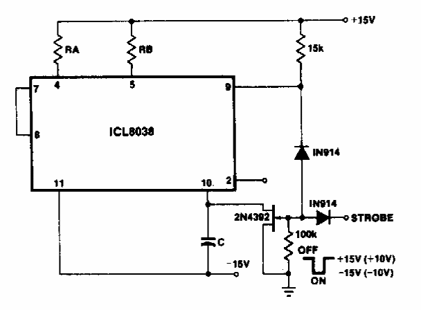
O circuito integrado usado neste oscilador não é muito comum atualmente. Encontramos numa documentação americana antiga. O FET pode ser qualquer um de uso geral.

O circuito integrado usado neste oscilador não é muito comum atualmente. Encontramos numa documentação americana antiga. O FET pode ser qualquer um de uso geral.
