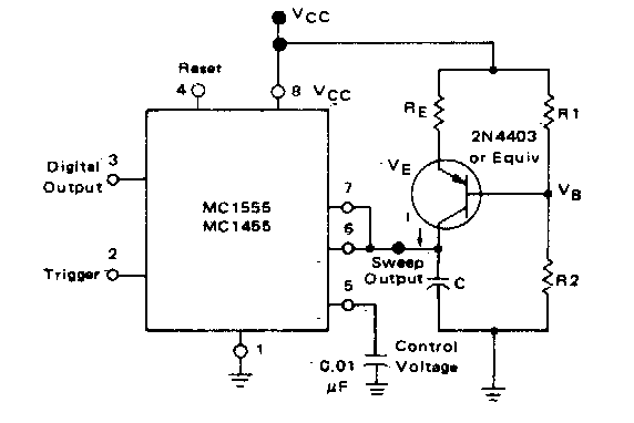
Este circuito foi encontrado numa documentação da Motorola dos anos 70. Os componentes são da época, podendo ser empregados equivalente modernos.


Este circuito foi encontrado numa documentação da Motorola dos anos 70. Os componentes são da época, podendo ser empregados equivalente modernos.

