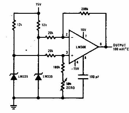
Encontramos este circuito numa documentação americana dos anos 80. O amplificador operacional é da época. Os sensores são diodos. A fonte de alimentação deve ser simétrica.

Encontramos este circuito numa documentação americana dos anos 80. O amplificador operacional é da época. Os sensores são diodos. A fonte de alimentação deve ser simétrica.
