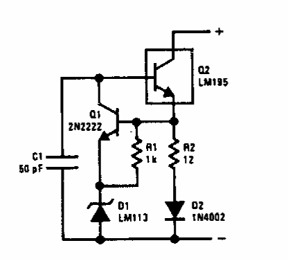
Este regulador de 2 terminais foi obtido num manual da National Semiconductor dos anos 90. Os componentes admitem equivalentes modernos.

Este regulador de 2 terminais foi obtido num manual da National Semiconductor dos anos 90. Os componentes admitem equivalentes modernos.
