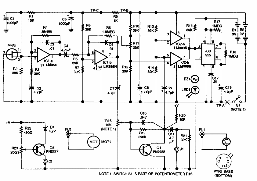
Este circuito detecta as emissões de calor do corpo, podendo acionar uma carga, por exemplo, solenoide ou alarme. O circuito foi encontrado numa Electronics Now. Ele faz uso de um sensor para a faixa infravermelho dos 14u.
Este circuito detecta as emissões de calor do corpo, podendo acionar uma carga, por exemplo, solenoide ou alarme. O circuito foi encontrado numa Electronics Now. Ele faz uso de um sensor para a faixa infravermelho dos 14u.