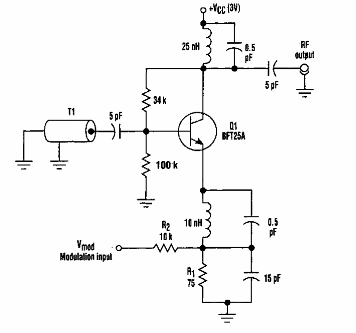
Encontrado numa Electronic Design, este circuito se destina a produção de sinais na faixa de VHF. O transistor é de tipo especial de alta frequência.

 


| Clique na imagem para ampliar |

 

 

NO YOUTUBE


NOSSO PODCAST