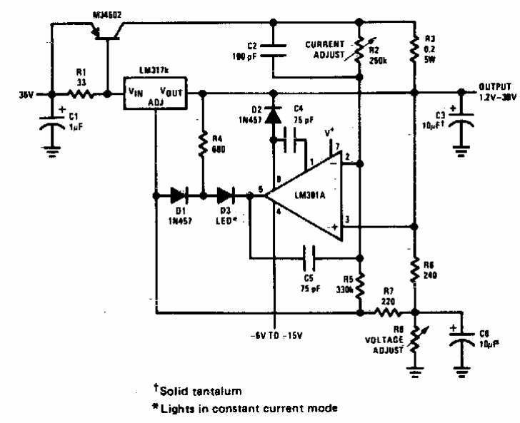
Encontrado em publicação técnica dos anos 80, este circuito utiliza componentes da época. Pode-se tentar modificar o circuito para usar componentes modernos. A corrente máxima é de 5A.
Encontrado em publicação técnica dos anos 80, este circuito utiliza componentes da época. Pode-se tentar modificar o circuito para usar componentes modernos. A corrente máxima é de 5A.