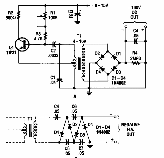
Esta fonte de tensão negativa foi encontrada numa Popular Electronics dos anos 90. O transformador tem secundário de 120 V e primário de 4 a 12 V.

 

 


| Clique na imagem para ampliar |

 

 

NO YOUTUBE


NOSSO PODCAST