Regulador de temperatura CIR21824S CB21289E (CIR20733)
Detalhes
Escrito por: Newton C. Braga
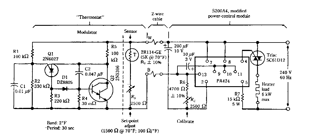
Este circuito com chave de passagem por zero foi encontrado numa documentação dos anos 90. O PA424 da GE é o elemento principal do circuito, pouco comum em nossos dias.