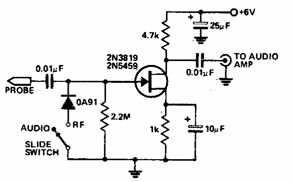
Este seguidor de RF e áudio aplica seus sinais a um pequeno amplificador. O FET pode ser qualquer um de uso geral. A alimentação pode ficar entre 6 e 9 V.

Este seguidor de RF e áudio aplica seus sinais a um pequeno amplificador. O FET pode ser qualquer um de uso geral. A alimentação pode ficar entre 6 e 9 V.
