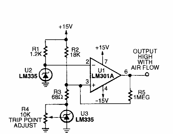
Este circuito faz uso de um sensor termométrico que se aquece ou esfria conforme uma corrente de ar. O circuito é de uma Popular Electronics dos anos 80. O amplificador operacional admite equivalente.

Este circuito faz uso de um sensor termométrico que se aquece ou esfria conforme uma corrente de ar. O circuito é de uma Popular Electronics dos anos 80. O amplificador operacional admite equivalente.
