CIR20235 Timer liga e desliga CIR17702S CB10196E

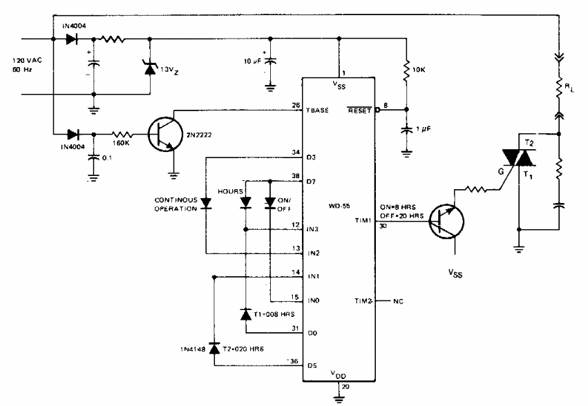
Este circuito foi encontrado numa documentação dos anos 80. O circuito integrado usado é pouco comum em nossos dias.

 


| Clique na imagem para ampliar |

 

 

 

NO YOUTUBE


NOSSO PODCAST