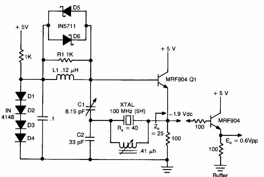
Este oscilador com seguidor de emissor foi encontrado numa documentação americana dos anos 80. O circuito gera sinais de 100 MHz e os transistores admitem equivalentes modernos.
Este oscilador com seguidor de emissor foi encontrado numa documentação americana dos anos 80. O circuito gera sinais de 100 MHz e os transistores admitem equivalentes modernos.