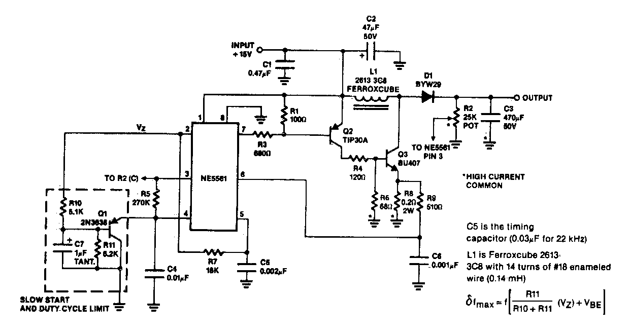
Este circuito foi encontrado numa documentação americana dos anos 80. Os componentes são da época. Ele fornece uma saída variável de 18 a 30 V com corrente de 200 mA.

 


| Clique na imagem para ampliar |

 

 

 

NO YOUTUBE


NOSSO PODCAST