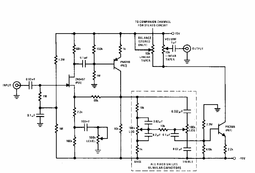
Encontrado em documentação da National Semionductor este circuito reúne um controle de tom a um preamplificador de excelente desempenho. Os componentes são da década de 90, mas podem ser usados equivalentes modernos.
Encontrado em documentação da National Semionductor este circuito reúne um controle de tom a um preamplificador de excelente desempenho. Os componentes são da década de 90, mas podem ser usados equivalentes modernos.