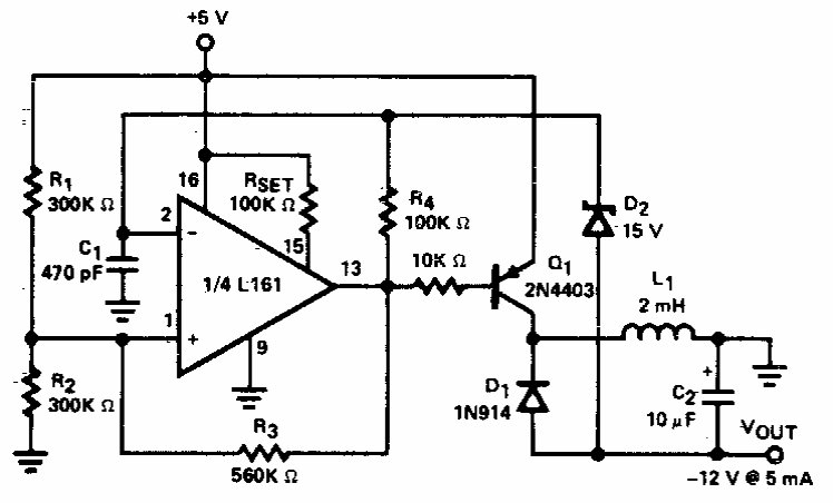
Este pequeno inversor de baixa corrente opera numa frequência de 20 kHz. Encontramos numa documentação dos anos 80. O circuito integrado é da época.

 


| Clique na imagem para ampliar |

 

 

 

NO YOUTUBE


NOSSO PODCAST