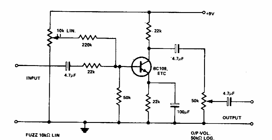
Este circuito foi encontrado numa documentação dos anos 80. O transistor pode ser o BC548. A alimentação é feita por bateria de 9V. Cabos de entrada e saída de sinal devem ser blindados.
Este circuito foi encontrado numa documentação dos anos 80. O transistor pode ser o BC548. A alimentação é feita por bateria de 9V. Cabos de entrada e saída de sinal devem ser blindados.