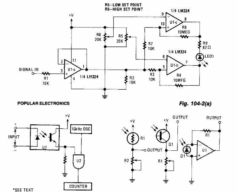
Encontrado numa Popular Electronics dos anos 90, este circuito usa componentes comuns com diversas opções de funcionamento, inclusive com uso de acoplador que permite sua aplicação num shield.
Encontrado numa Popular Electronics dos anos 90, este circuito usa componentes comuns com diversas opções de funcionamento, inclusive com uso de acoplador que permite sua aplicação num shield.