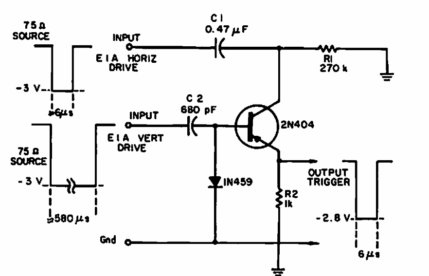
Este interessante circuito para TV analógica seleciona a primeira linha de um quadro. O circuito foi encontrado numa Electronic Design de 1967. Pode ser experimentado transistor equivalente moderno.
Este interessante circuito para TV analógica seleciona a primeira linha de um quadro. O circuito foi encontrado numa Electronic Design de 1967. Pode ser experimentado transistor equivalente moderno.