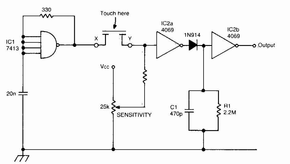
Esta é uma das muitas configurações possíveis de chave de toque usando circuitos integrados CMOS. O circuito é de uma documentação americana dos anos 80. A fonte deve ser isolada.
Esta é uma das muitas configurações possíveis de chave de toque usando circuitos integrados CMOS. O circuito é de uma documentação americana dos anos 80. A fonte deve ser isolada.