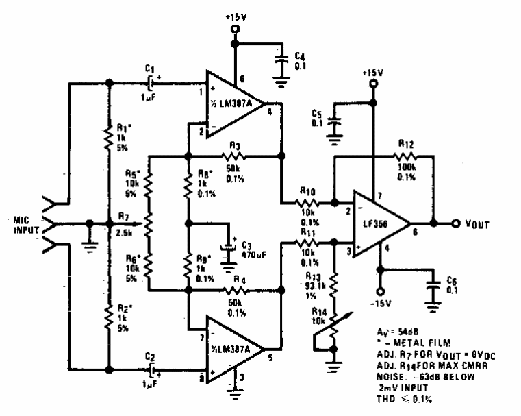
Este circuito foi encontrado numa antiga documentação americana. O circuito integrado usado é pouco comum em nossos dias.

 


| Clique na imagem para ampliar |

 

 

 

NO YOUTUBE


NOSSO PODCAST