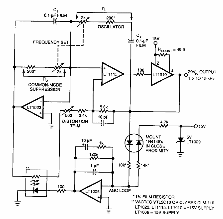
Este oscilador por ponte de Wien foi encontrado em uma EDN dos anos 90. Os componentes usados são da época e o sinal gerado é senoidal.

 


| Clique na imagem para ampliar |

 

 

NO YOUTUBE


NOSSO PODCAST