Aviso sonoro para secretária CIR16376S CB9295E (CIR19350)
Detalhes
Escrito por: Newton C. Braga
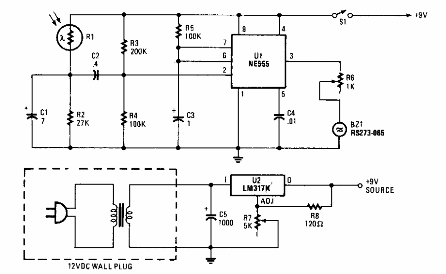
Encontrado numa Popular Electronics dos anos 90, ele se aplica as antigas secretárias eletrônicas que usavam fitas. Ele emite um bip de aviso no acionamento.