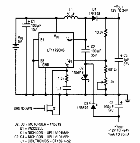
Este circuito foi obtido numa documentação da Linear Technology dos anos 90. O circuito fornece tensões de saída ajustáveis entre -12 e -24 V.

Este circuito foi obtido numa documentação da Linear Technology dos anos 90. O circuito fornece tensões de saída ajustáveis entre -12 e -24 V.
