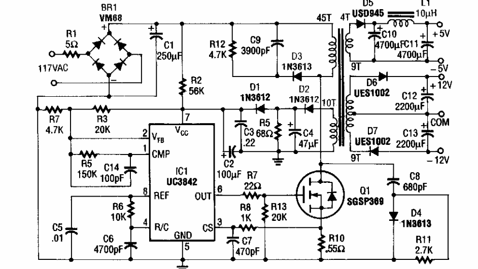
Esta fonte com duas tensões simétricas de saída foi encontrada numa Radio Electronics dos anos 90. A saída de 22 V tem corrente máxima de 300 mA e a saída de 5 V tem corrente máxima de 4 A.
Esta fonte com duas tensões simétricas de saída foi encontrada numa Radio Electronics dos anos 90. A saída de 22 V tem corrente máxima de 300 mA e a saída de 5 V tem corrente máxima de 4 A.