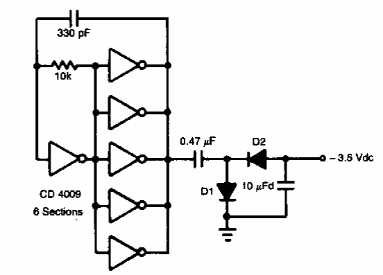
Este circuito converte uma tensão positiva de alimentação do CMOS em negativa. Encontramos numa Elektor dos anos 90. A frequência é de 25 kHz.

Este circuito converte uma tensão positiva de alimentação do CMOS em negativa. Encontramos numa Elektor dos anos 90. A frequência é de 25 kHz.
