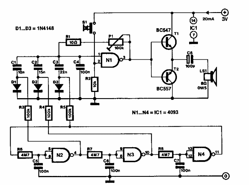
Encontrado numa Elektor dos anos 90, este circuito se baseia em componentes ainda comuns em nossos dias. A alimentação é feita com apenas duas pilhas.

 


| Clique na imagem para ampliar |

 

 

NO YOUTUBE


NOSSO PODCAST