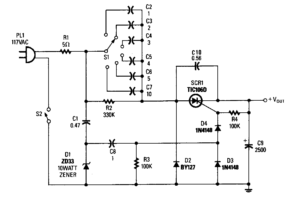
As tensões de saída desta fonte são selecionadas por uma chave de acordo com os capacitores. O circuito é de uma Popular Electronics dos anos 90. Os capacitores devem ser de poliéster para tensão conforme a rede (valor de pico).
As tensões de saída desta fonte são selecionadas por uma chave de acordo com os capacitores. O circuito é de uma Popular Electronics dos anos 90. Os capacitores devem ser de poliéster para tensão conforme a rede (valor de pico).