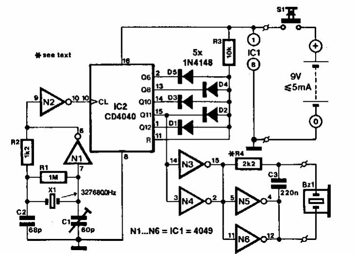
Encontrado numa Elektor Electronics dos anos 90, este circuito produz o tom de 1 750 Hz para chamada de estações relé de VHF utilizadas por radioamadores.

 


| Clique na imagem para ampliar |

 

 

NO YOUTUBE


NOSSO PODCAST