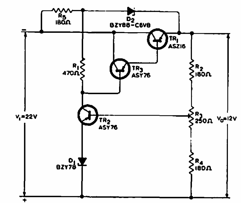
Este circuito é de documentação da Philips dos anos 70. Os transistores podem ser substituídos por equivalentes modernos.

 


| Clique na imagem para ampliar |

 

 

 

NO YOUTUBE


NOSSO PODCAST