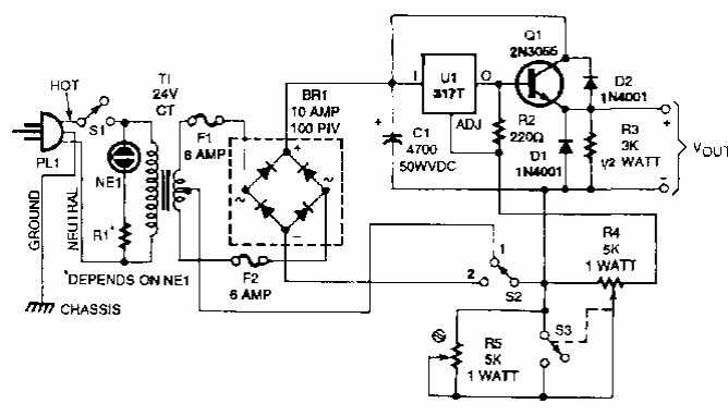
Com esta fonte é possível usar na bancada aparelhos automotivos com correntes até uns 8 A. O circuito é de uma Popular Electronics dos anos 80. O transistor deve ser dotado de bom dissipador de calor.
Com esta fonte é possível usar na bancada aparelhos automotivos com correntes até uns 8 A. O circuito é de uma Popular Electronics dos anos 80. O transistor deve ser dotado de bom dissipador de calor.