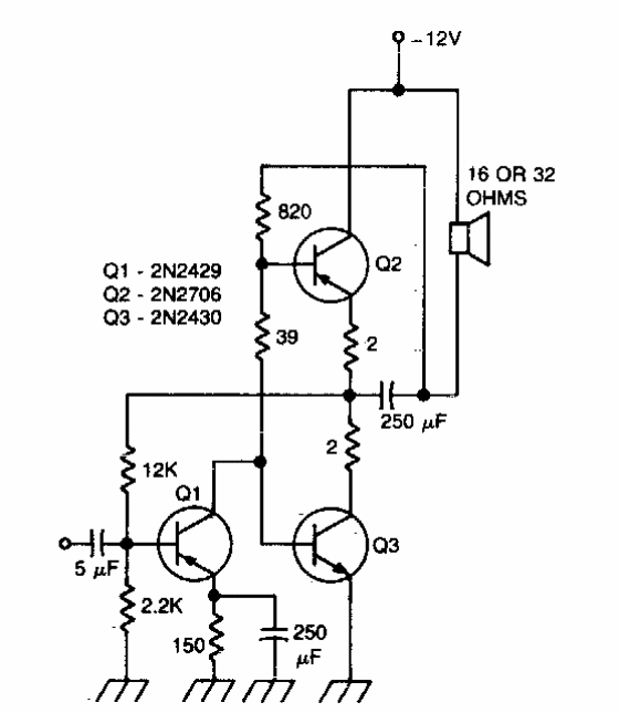
Encontrado numa documentação dos anos 70, este circuito tem uma resposta plana de 15 Hz a 130 kHz. Podem ser empregados transistores equivalentes modernos.

Encontrado numa documentação dos anos 70, este circuito tem uma resposta plana de 15 Hz a 130 kHz. Podem ser empregados transistores equivalentes modernos.
