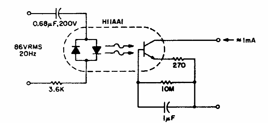
Este circuito foi encontrado em documentação da GE dos anos 90. O circuito pode ser usado como um shield para linhas telefônicas.

 


| Clique na imagem para ampliar |

 

 

NO YOUTUBE


NOSSO PODCAST