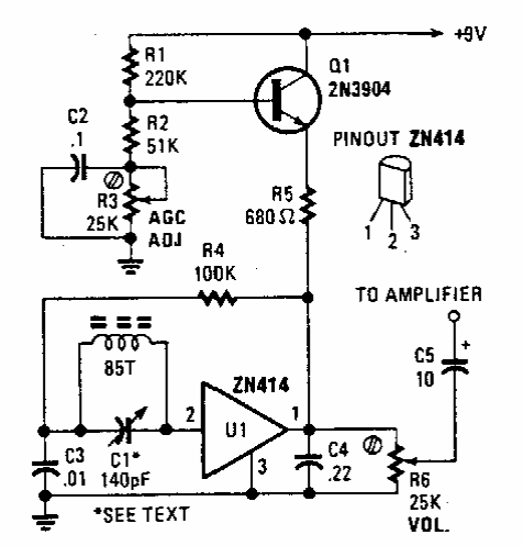
O circuito integrado ZN414 consiste num rádio completo dos anos 80. Este circuito de receptor simples foi encontrado numa Popular Electronics dos anos 80. A bobina tem 80 espiras de fio 28 em bastão e ferrite.

O circuito integrado ZN414 consiste num rádio completo dos anos 80. Este circuito de receptor simples foi encontrado numa Popular Electronics dos anos 80. A bobina tem 80 espiras de fio 28 em bastão e ferrite.
